盐城消防设施操作员培训学校

​​​​​​联系我们:18932288455
欢迎来到盐城消防设施操作员培训学校

盐城市消防救援支队最新招聘40名消防安全员

发表时间:2025-07-22 17:16

江苏省2025年度

国家综合性消防救援队伍

招录计划和用人单位

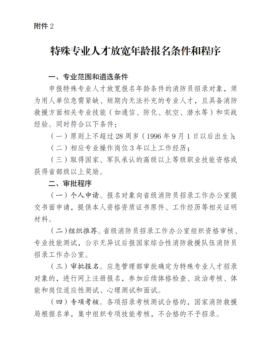
特殊专业人才

放宽年龄报名条件和程序

消防设施操作员.jpg

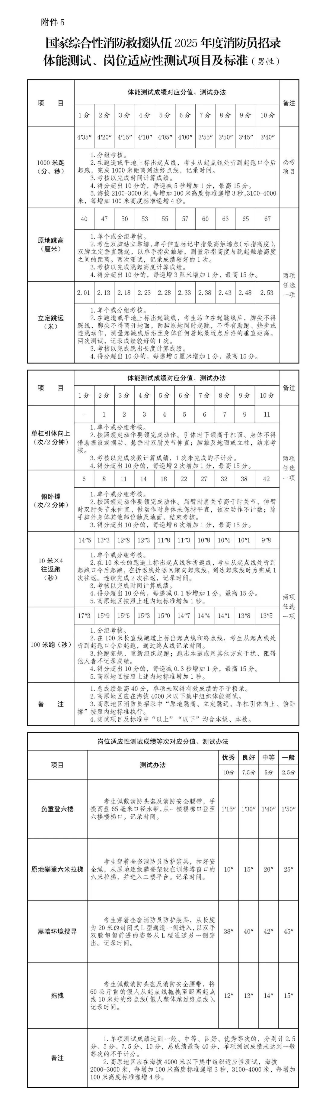
国家综合性消防救援队伍

2025年度消防员招录体能测试、

岗位适应性测试项目及标准

国家综合性消防救援队伍消防员

招录报名点信息表(江苏省)



盐城消防设施操作员培训学校:盐城消防监控员、盐城消防维保员

总部地址:1、盐城市区     2、盐城经济开发区          全国统一服务加盟热线:18932288455   网址:http://www.jslypx.com